随着中医药的现代化和国际化进程不断深入,中药创新药的研发和上市成为行业发展的重要方向。
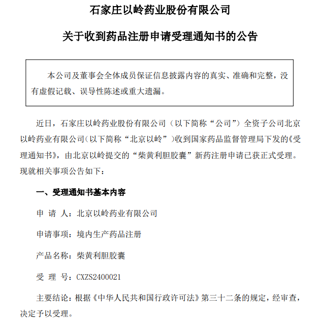
日前,以岭药业发布公告,其全资子公司北京以岭药业有限公司提交的“柴黄利胆胶囊”新药注册申请已获正式受理。

据国家药品监督管理局药品审评中心信息显示,柴黄利胆胶囊按照中药1.1类新药申报,属于完全创新的中药品种,即具有明确的疗效和作用机制,通常来源于新的药材或新的配方。
自“三结合”中药审评审批监管制度落地以来,不仅提升了新药上市的效率,也加快了中药新药的研发和产业转化效率,进而让中药研发创新进程持续加速。
米内网数据显示,2023年中国三大终端六大市场胆道中成药销售额超过10亿元,同比增长4.80%。
在这样的市场背景下,柴黄利胆胶囊的注册申请获得受理,无疑为胆道中成药市场注入了新的活力。柴黄利胆胶囊具有清热利湿、疏肝利胆、和胃止痛之功效,专门针对慢性胆囊炎肝胆湿热、胃失和降证等症,有望在胆道中成药市场中占据重要位置。
我国高度重视中医药事业发展,近年来相继发布了一系列政策,旨在推动中医药的传承与创新发展。
2020年国家药监局发布《国家药监局关于促进中药传承创新发展的实施意见》,提出改革中药注册分类构建“三结合”审评证据体系。2021年国家医保局发布《关于医保支持中医药传承创新发展的指导意见》,强调进一步扩大中医药医保覆盖范围,从支付端加大中医药传承创新发展的保障和支持力度。2022年国务院办公厅印发《“十四五”中医药发展规划》,提出七大发展目标,十大主要任务促进中医药发展。
在政策支持下,以岭药业作为中药创新领域的重要企业,其在中药创新药研发过程中,注重理论与实践的结合,形成了具有特色的产品体系。2023年,公司的研发投入高达9.35亿元,占总营收的比例超过9%,在同行业中表现突出。
以岭药业在中药品种研发上,聚焦心脑血管、呼吸、内分泌、神经、消化、免疫、泌尿等核心疾病领域,通过打造“三结合”的创新中药证据链,践行“理论+临床+新药+实验+循证”的一体化中医学术创新转化新模式。公司不断完善新药筛选、立项、研发、上市后再评价等不同阶段的项目管理,客观评价产品的疗效优势和安全性,推进新产品研发,丰富已上市产品的核心科技内涵。
2023年,以岭药业的中药1.1类新药通络明目胶囊获批,这是在络病理论指导下,用于糖尿病视网膜病变治疗的中药新药,也是公司在中成药五官科用药市场的首个产品。米内网的数据显示,2023年中国三大终端六大市场中成药五官科用药的销售规模已超过140亿元,以岭药业凭借此新药成功打开了新市场的大门。
此外,以岭药业还有多个创新药物处于不同的研发阶段,目前已获临床批件的品种涉及风湿免疫系统、消化系统、五官科及儿科等疾病。在研立项品种则涵盖呼吸系统、内分泌代谢系统、消化系统、神经系统、妇科、儿科等,分别处于新药研发的不同阶段。
在科研实力和创新模式的支持下,以岭药业持续提升研发效率,丰富产品线。
事实上,以岭药业近年来保持每年均有一款中药1.1类新药申报上市的态势,自2021年以来公司相继提交了苏夏解郁除烦胶囊、芪黄明目胶囊、辛芪通鼻片、柴黄利胆胶囊等4款中药创新药的注册申请。
市场分析人士指出,中药1.1类新药的研发和上市正逐渐成为推动中医药行业创新和增长的重要力量。随着国家政策的进一步支持和市场需求的不断扩大,中药1.1类新药的市场前景广阔,有望成为中医药行业的新增长点。
在中医药的悠久历史长河中,创新一直是推动其发展的重要力量。近年来,随着科技的进步和国家政策的大力支持,中药创新药领域迎来了前所未有的发展机遇。2024年以来,中药创新药的研发和上市活动尤为活跃。
今年上半年,中药创新药领域呈现出蓬勃的发展态势。截至5月底,国内已有6款中药新药获批上市。在这些获批的中药新药中,有3款被归为中药3.1类(按古代经典名方目录管理的中药复方制剂),分别是芍药甘草颗粒、苓桂术甘颗粒和温经汤颗粒;除此之外,另外3款被归类为中药1.1类创新药,分别是:
儿茶上清丸:1月8日,湖北齐进药业的中药创新药1.1类药品儿茶上清丸(曾用名:荆门上清丸)获得中国NMPA批准上市许可,该药品清热退火、解毒敛疮、止痛的功效,主要用于治疗轻型复发性阿弗他溃疡上焦实热证,适用于复发性口腔溃疡的治疗。 九味止咳口服液:2月20日,卓和药业集团的中药创新药1.1类药品九味止咳口服液(曾用名:风叶咳喘平口服液)获中国NMPA批准上市许可,该药品以其宣肺止咳的功效,用于治疗急性气管-支气管炎中医辨证属风热证的咳嗽。 秦威颗粒:3月12日,成都华西天然药物的中药创新药1.1类药品秦威颗粒(曾用名:拈痛祛风颗粒)获中国NMPA批准上市许可,功能主治为清热除湿祛风、活血通络止痛,用于急性痛风性关节炎风湿郁热证的治疗,症见关节疼痛、关节肿胀、关节局部发热、口渴喜饮等。
根据CDE官网查询,2024年至今申报临床和上市的中药1.1类新药达到29个,除了以岭药业之外,康缘药业、珍宝岛药业、悦康制药、健民药业等企业均有产品申报,中药创新药研发持续活跃。

随着中药新药研发的不断深入,预计未来将有更多的中药1.1类新药陆续问世,满足市场的多元化需求。
市场分析人士认为,中药创新药的快速获批上市,反映了国家药品监管机构对中药创新的支持态度和对中药现代化进程的重视。同时,这也表明中药企业在研发上的投入正在取得实质性成果,中药新药的临床价值和市场潜力得到了进一步的挖掘和认可。
此外,随着国家医保政策的逐步完善和对中医药的进一步扶持,中药新药的市场准入和医保覆盖范围有望进一步扩大,这将为中药创新药的市场推广和应用提供更加有力的支持。
协会党支部组织党日主题学习会
协会党支部组织党日主题学习会 --..协会党支部组织党日主题学习会
协会党支部组织党日主题学习会 --..关于召开第七届七次理事会暨会长办公会
各相关单位: 经研究,四川省医..四川省医药保化品质量管理协会党支部开
为庆祝中国共产党成立104周年,持..四川省医药保化品质量管理协会党支部召
四川省医药保化品质量管理协会党支..四川省医药保化品质量管理协会党支部召
四川省医药保化品质量管理协会党支..认真落实巡视组反馈意见,进一步规范协
按照四川省市场监督管理局党组巡视..关于相关收费标准的公示
根据四川省医药保化品质量管理协会..关于召开会长办公会的通知
各会长、副会长单位: 根据四川..关于收取2025年度会费的通知
各会员单位: 在过去的一年里,..“两新联万家,党建助振兴”甘孜行活动
为深入贯彻落实省委两新工委、省市..四川省应对新型冠状病毒肺炎疫情应急指
四川省应对新型冠状病毒肺炎疫情应..四川省应对新型冠状病毒肺炎疫情应急指
四川省应对新型冠状病毒肺炎疫情应..